项目概况
“智慧校园”建设合作银行招标项目的潜在投标人应在武汉市洪山区黄家湖西路3号综合楼1207办公室获取招标文件,并于2021年05月20日前递交投标文件。
一、项目基本情况
项目编号:G2021-02
项目名称:“智慧校园”建设合作银行
预算金额:0.0 万元(人民币)
最高限价(如有):0.0 万元(人民币)
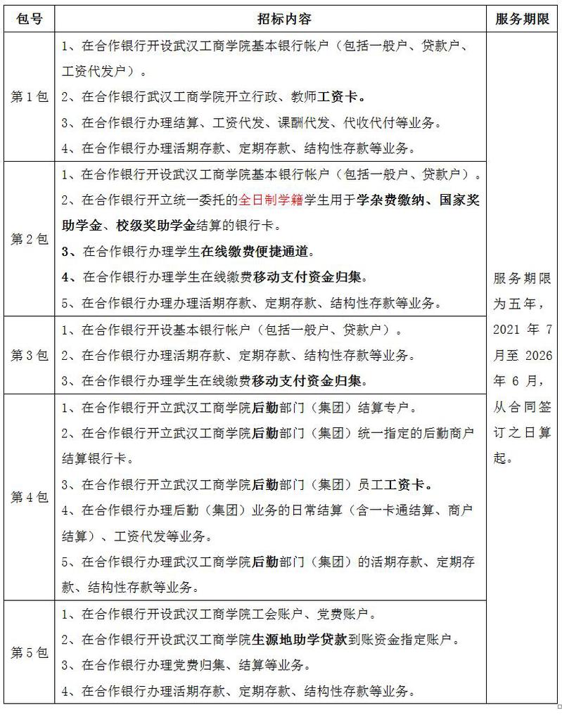
采购需求:

合同履行期限:服务期限为五年,2021年7月至2026年6月,从合同签订之日算起。
二、申请人的资格要求
1.满足《中华人民共和国政府采购法》第二十二条规定;
2.落实政府采购政策需满足的资格要求;
3.本项目的特定资格要求:投标银行必须为中华人民共和国境内注册的合法银行企业,在武汉设有分行或总行的国有控股商业银行或其他股份制银行。总行不能参与投标的,只能授权注册在武汉市的省级分行或省级分行授权的一级支行以上的机构。投标银行具有良好的声誉,支持高等教育尤其是支持BB贝博艾弗森官方网站改革与发展,能够为BB贝博艾弗森官方网站师生提供便捷的银行服务。投标人未被列入失信被执行人、重大税收违法案件当事人、政府采购严重违法失信行为记录名单和政府采购严重违法失信行为记录名单(以开标当天查询结果为准);投标人参加本次采购活动前三年内在经营活动中没有重大违法记录(提供书面声明); 本次招标不接受联合体投标。
三、获取招标文件
时间:2021年05月10日至 2021年05月16日,每天上午8:30至12:00,下午14:00至17:00。(北京时间,法定节假日除外)
地点:武汉市洪山区黄家湖西路3号综合楼1207办公室
方式:投标人应当在获取时间内,携带以下材料领取招标文件:.法定代表人自己领取的,凭法定代表人身份证明书及法定代表人身份证原件领取;.法定代表人委托他人领取的,凭法定代表人授权书及受托人身份证原件领取。
售价:¥300.00 元,本公告包含的招标文件售价总和
四、提交投标文件截止时间、开标时间和地点
1.提交投标文件截止时间:2021年05月20日17点之前;
2.开标时间:另行通知;
3.地点:武汉市洪山区黄家湖西路3号综合楼1207办公室
五、公告期限
自本公告发布之日起5个工作日。
六、其他补充事宜
信息发布媒体:
BB贝博艾弗森官方网站采购与招标管理中心网站(http:/)
七、对本次招标提出询问,请按以下方式联系
1.采购人信息
名称:BB贝博艾弗森官方网站
地址:武汉市洪山区黄家湖西路3号
联系单位:BB贝博艾弗森官方网站招投标办公室
联系方式:胡老师 027-88147040
2.项目联系方式
项目联系人:邹琳
电 话:027-88147155