各市、州、县人民政府,省政府各部门:
服务业是国民经济的重要组成部分,服务业发展水平是衡量经济发展水平的重要标志。在经济发展新常态下,服务业是促进经济社会持续健康发展、引领经济转型升级的新引擎、新动力。为贯彻落实国务院关于支持服务业发展的系列文件精神,加快推动全省服务业发展,促进经济结构调整优化升级,特提出如下意见。
一、明确总体要求
(一)指导思想。
以邓小平理论、“三个代表”重要思想、科学发展观为指导,深入贯彻党的十八大和十八届三中、四中全会精神,将突破性发展服务业作为我省“建成支点、走在前列”的重大发展战略,坚持市场化、产业化、社会化的发展方向,以改革开放统领全省服务业发展,促进服务业拓宽领域、增强功能、优化结构、提高水平、加速发展,推动服务业与新型工业化、信息化、城镇化、农业现代化融合发展,努力建设中部现代服务业强省。
(二)基本原则。
1、坚持市场主导。正确处理政府和市场的关系,充分发挥市场对资源配置的决定性作用,引导市场主体根据市场变化和需求,积极发展服务业。更好发挥政府作用,加强服务和监管,注重营造发展环境和维护市场秩序。
2、坚持突出重点。根据我省产业发展现状和服务业发展趋势,优先发展基础条件好、产业优势明显、带动作用强、发展前景广阔的重点行业和事关全省产业发展的关键领域、薄弱环节。
3、坚持集聚发展。适应新型工业化、信息化、城镇化、农业现代化发展趋势,因地制宜引导服务业在中心城市、制造业集中区域、现代农业产业基地以及有条件的城镇等区域集聚,实现规模效益和特色发展。
4、坚持创新发展。大力推动新技术在服务业领域的应用,鼓励企业开展科技创新、产品创新、管理创新、市场创新和商业模式创新,发展新兴服务业态。
5、坚持融合发展。推动服务业与农业、工业等在更高水平上有机融合,促进服务业向制造业生产全流程、全产业链的渗透与融合,拓宽服务业发展空间,提升产业综合竞争力。
(三)发展目标。
1、近期目标。到2015年,全省服务业增加值力争达到1.15万亿元;生产性服务业占服务业比重力争达到45%,现代服务业占服务业比重达到65%以上;省服务业综合改革试点区服务业增加值占GDP比重力争达到55%以上,营业收入超100亿元的企业达到15家、超50亿元的企业达到40家。
2、远期目标。到2020年,全省服务业发展实现“五个明显”:
(1)规模明显扩大。服务业增加值力争达到1.85万亿元,年均增长10%以上;服务业投资年均增长15%以上。
(2)比重明显提高。服务业增加值占GDP比重年均提高1个百分点左右,服务业从业人员占全社会从业人员比重年均提高1个百分点左右。
(3)结构明显优化。运用信息技术和现代经营理念发展的现代服务业规模明显扩大,金融、科技信息服务、研发设计、现代物流、商务服务等生产性服务业发展速度明显加快,适应新型城镇化发展的农村服务业快速兴起。
(4)水平明显提升。文化、旅游、商贸等生活性服务业改造升级步伐明显加快,创意设计、健康养老、电子商务、服务外包、会展等新兴服务业蓬勃发展,培育和建设一批全国知名服务业企业、品牌和示范园区。
(5)贡献明显增强。服务业在促进经济发展、增加财政收入、带动社会就业、改善人民生活等方面发挥的作用日益明显。
二、突出发展重点行业
(一)加快生产性服务业提档加速。
以产业转型升级需求为导向,重点推进优势明显、基础良好、前景广阔、潜力巨大的生产性服务业加快发展,促进我省产业逐步由生产制造型向生产服务型转变。
1、金融服务。推动武汉城市圈金融一体化建设,加快信贷市场、票据市场、资金清算、金融信息、产股权市场一体化进程。大力建设全国性金融后台服务中心和金融外包中心,构建具有较强融资和国际结算能力的区域性金融体系。鼓励商业银行创新金融服务模式,鼓励私募股权投资基金、风险投资基金产品创新,促进创新型、创业型中小企业融资发展。积极探索搭建保险资金与重点项目对接机制,引导保险公司加大对湖北的投资力度。加快发展科技金融、民生金融、融资租赁、第三方支付、网络金融、移动金融、物流航运金融等金融新业态。大力发展民间金融,鼓励、引导民间资本进入金融领域,支持武汉民间金融街建设。推动科技金融业务创新,设立科技金融专营机构,形成区域性科技金融服务平台。大力推进融资租赁,推广大型制造设备、施工设备、运输设施、生产线等融资租赁服务。鼓励工业园区加强与商业银行合作,拓展融资空间,开展厂房及设施融资租赁服务。引导制造业企业利用融资租赁方式,进行设备更新和技术改造。
2、研发设计服务。围绕我省光电子信息、交通设施、生物技术、新材料、新能源、汽车制造、现代农业、节能环保等领域,大力开展专业化的科技研发、技术推广和工业设计服务等。推进研发资源整合,提升高校和科研院所面向市场的研发服务能力,做强一批具有国际或国内一流水平的实验室、企业技术中心、研发中心、设计中心、科技企业孵化器和生产力促进中心。繁荣技术市场,加强科技成果转化服务,促进设计创新成果产业化。积极支持武汉市打造“工程设计之都”;以襄阳、宜昌、黄石、荆州等区域中心城市为重点,加快建设和培育一批设计服务企业。
3、商务咨询服务。按照专业分工、市场运作的原则,完善产业发展战略、勘察设计、工程咨询、风险评估服务体系。加快发展市场调查、咨询评估、会展、产权交易、会计、税务、司法中介等新兴商务服务业。加快推进无形资产、知识产权评估服务。大力推动商务咨询服务国际化发展。鼓励商务咨询服务企业联合兼并、重组,培育一批具有较强竞争力的商务咨询服务企业,创建一批公信力强、知名度高、影响力大的商务服务品牌。
4、软件和信息技术服务。重点推进物联网、云计算、移动互联网等信息技术和软件产品在工业领域的应用,提升企业的系统集成与服务能力,推动制造业的智能化、柔性化和服务化,促进定制生产等模式创新发展。协调推进大数据等软件产品服务和系统解决方案在数字教育、智慧交通、智慧医疗、智慧安居等公共服务领域的应用。转型升级通信和网络增值服务,加快下一代互联网和光纤到户建设步伐,积极推进三网融合、4G应用、卫星遥感、电子商务和公共信息数据库建设等,重点发展增值服务,加快形成全省通信产业链。支持武汉国家地球空间信息产业化基地建设,加快建立空间信息综合服务平台,做大空间信息服务产业。
5、现代物流。围绕建设中部乃至全国重要现代物流基地的战略目标,充分发挥我省交通区位和长江黄金水道的优势,大力发展铁水联运、江海直达、道路货物甩挂运输,形成铁、水、公、空综合物流体系。加快建设以武汉为中心,襄阳、宜昌等城市为节点,覆盖全省、辐射全国的现代物流网络,建设南北物流通道和长江物流通道中心枢纽,形成口岸物流、行业物流和城市配送物流相结合的现代物流体系。加快建设一批组织化程度高、辐射力强、特色鲜明的物流园区,引进和培育一批具有竞争力的物流骨干企业。推动快递产业转型升级,构建覆盖城乡的快递服务体系。
6、节能环保服务业。发展节能服务产业,深入组织实施合同能源管理,健全市场化的节能服务机制,支持专业化节能服务公司为用能单位实施节能改造、开展能源审计和“节能医生”诊断等专业服务。发展环保服务产业,在城镇污水、垃圾处理、工业污染治理、土壤污染综合治理等重点领域,加快建立和完善第三方治理模式,大力推进污染集中治理的专业化、市场化、社会化运营。发展资源循环利用服务产业,推动构建废弃物逆向物流交易平台,支持专业化公司利用表面修复、激光等技术为大型机械设备的高值易损部件提供个性化再制造服务。
7、人力资源服务。充分发挥湖北科教人力资源优势,统筹利用高等院校、科研院所、职业院校、社会培训机构和企业等各种培训资源,强化创新型、应用型、复合型、技术技能型人才开发培训。提高人力资源服务水平,促进人力资源服务供求对接,引导各类企业通过专业化的人力资源服务,提升人力资源管理开发和使用水平,提升劳动者素质和人力资源配置效率。加快形成一批具有国际竞争力的综合型、专业型人力资源服务机构。以人才招聘和猎头服务带动高层次人才、紧缺人才引进,以人事代理和人事业务外包带动服务外包产业发展,以人才测评和人才培训带动人力资源素质提升,以人力资源咨询和管理服务带动企事业单位人才竞争力提升,积极培育面向市场的人力资源服务产业集群。
8、服务外包产业。大力推进信息服务、数据处理、科技研发、设计服务、现代物流及金融后台服务等外包业务,重点发展知识流程外包、业务流程外包和信息技术外包。支持武汉市建设“中国服务外包示范城市”,促进“省级服务外包示范园区”加快发展。完善校企合作机制,积极培育服务外包培训基地。
9、电子商务。以建设“中部电子商务中心”为发展目标,引进和培育一批知名度高、带动力强的电子商务龙头企业和服务平台,重点在汽车、钢铁、电子信息、生物医药、食品加工、农副产品等优势产业发展壮大一批专业性电子商务平台。推进大中型企业电子商务应用,促进大宗原材料网上交易、工业产品网上定制、上下游关联企业业务协同发展,创新组织结构和经营模式。引导小微企业依托专业化的第三方电子商务服务平台开展业务。支持传统商贸企业开展网络零售业务,积极发展第三方电子商务平台和服务外包。鼓励数字产品和服务产品开展网络交易,创新电子商务运营新模式、发展新机制。推进电子商务示范城市、示范园区(基地)、示范企业建设。
10、检验检测认证服务。加快发展第三方检验检测认证服务,鼓励不同所有制检验检测认证机构平等参与市场竞争。加强政府公益类计量、检测技术、检测装备研发等基础能力建设,建设一批国家级、省级质检中心。重点发展面向设计开发、生产制造、售后服务全过程的检验、分析、测试、标准和认证等服务。积极推进社会经营性检验检测机构管办分离、转企改制,组建长江检测认证集团,打造专业化、规模化、市场化、国际化的国内一流检验检测认证品牌。积极推进市县检验检测机构横向整合。加强技术标准研究与应用,支持标准研发、信息咨询等服务发展,构建湖北技术标准全程服务体系。加强计量量传溯源体系建设,支持构建完整的产业计量服务体系。
(二)促进生活性服务业创新升级。
围绕扩大消费需求、提高人民群众生活质量的总体要求,运用现代服务理念、经营模式和信息技术,改造提升生活性服务业。
1、商贸服务业。加强市场流通体系建设,大力发展新型商贸流通业态,改善流通设施条件,优化消费环境。完善社区商业便利消费体系。加快建设一批特色商贸聚集区和全国性、区域性专业市场。优化城市大型商场、综合超市、购物中心等商业网点结构和布局,大力发展连锁经营和统一配送。支持城市商业向农村延伸设置网点,引导农产品进城直销。加快商贸服务业改造升级,促进多业态、多形式发展,建立和完善现代化商贸体系。
2、旅游产业。主打生态旅游和文化旅游,挖掘休闲农业、乡村旅游和体育养生旅游潜力,积极发展休闲度假旅游,开展研学旅行,促进发展老年旅游。创新文化旅游产品,推动区域旅游一体化,拓展入境旅游市场。着力打造“一江两山”和大别山红色旅游精品品牌。提升旅游业发展的科技化、信息化水平。加大对休闲农业和乡村旅游的引导、激励与投入力度,建设一批示范点、专业村(名村)、特色镇(名镇)、示范县(强县),着力打造一批在全国有影响的休闲农业品牌。
3、文化产业。充分利用我省文化资源优势,大力发展具有荆楚特色的文化产业。着力发展文化创意、影视制作、印刷复制、广告、演艺娱乐、文化会展、动漫游戏等重点产业,加快发展数字出版、数字传输、移动互联等新兴产业,重点推动中国光谷创意产业基地、华中国家数字出版基地、华中国家版权交易中心、华中国家绿色印刷包装物流产业园建设,支持构建武汉市原创动漫游戏作品传播服务体系。
4、体育产业。实施体育服务业精品工程,支持打造一批优秀体育俱乐部、示范场馆和品牌赛事,鼓励大型健身俱乐部跨区域连锁经营。积极推进场馆管理体制改革和运营机制创新,引入和运用现代企业制度,激发场馆活力。丰富体育赛事活动,以竞赛表演业为重点,大力发展多层次、多样化的体育赛事,积极引进国际精品赛事。丰富体育产业内容,推动体育与养老服务、旅游、文化创意和设计服务、教育培训等融合。
5、健康养老服务业。大力发展医疗保健、健康保险、体检、咨询等健康服务,支持相关键康产品的研发制造和应用,建立覆盖全生命周期、内涵丰富、结构合理的健康服务业体系,打造一批知名品牌和良性循环的健康服务产业集群。不断健全多层次、多样化的养老服务体系,统筹发展居家养老、机构养老和其他多种形式的养老业,支持社会力量举办养老机构。繁荣养老服务消费市场,开发老年用品用具和服务产品。拓展养老服务内容,积极推进医疗卫生与养老服务融合发展。
6、家庭服务业。加快发展家政服务、社区照料服务、病患陪护服务、家庭教育、家庭用品配送等家庭服务业,创新家庭服务业发展模式。推进家庭服务业规范化、职业化、信息化、产业化建设。实施家庭服务业从业人员专项培训计划,加强家庭服务业经营管理和专业人才培养,加快家庭服务业实训基地和示范基地建设。开展家庭服务业全省“百户十强”创建工作,重点支持中心城市家庭服务体系建设和龙头企业发展,加大对员工制家庭服务企业的扶持力度。加强家庭服务业公益性服务平台建设,加快形成全省统一的家庭服务业公益性服务网站、呼叫中心平台,实现家庭服务人力资源、信息资源、公共服务资源的优化配置。
7、房地产业。建立健全符合省情的住房保障和供应体系,规范新建、激活存量、培育租赁住房市场,加大对自住性和改善性住房消费的支持力度,多渠道满足群众住房需求。因地制宜发展商业、旅游、养老、工业等产业地产。规范发展房地产中介服务,不断提升物业服务和管理水平。加快推进全省城镇个人住房信息系统建设,增强房地产公共管理和服务能力。
(三)推进农村服务业大发展。
适应新型城镇化和新农村建设发展的需要,积极发展农村服务业,繁荣农村经济、促进农业现代化、增加农民收入和提高农民生活质量。
1、加快发展农村生产性服务业。积极构建新型农业社会化服务体系,推进现代农业产业技术体系与基层农技推广体系的有效对接,实现公益性服务、合作性服务和经营性服务有机融合。强化基层农技推广服务,完善动物疫病防控服务体系和农机公共服务体系,大力发展农业信息服务,推进智慧农业建设。引导和规范土地经营权有序流转,建立健全农村产权交易市场体系。改善农村金融服务,鼓励发展农村合作金融组织;加大政策性金融对农村的支持力度,鼓励商业性金融支持“三农”发展;深化农村信用社改革,实施新型农业经营主体主办行制度,完善农村信贷担保和农业保险体系,稳妥开展农村土地承包经营权抵押贷款试点。提高农产品质量安全检验检测能力和水平。完善农副产品流通体系,加大农产品批发市场和农贸市场升级改造力度,推动涉农电子商务,扩大农超对接规模,提高农产品流通组织化程度和信息化水平。
2、积极发展农村生活性服务业。完善农村消费品销售网络,推动现代流通方式向农村延伸。加快物流配送体系建设,深入实施“万村千乡市场工程”,提升农村商品统一配送能力。积极发展园艺业、休闲农业、生态农业、休闲渔业、乡村旅游等特色产业,扶持兴办农家乐、采摘、垂钓等休闲旅游项目,增加农民收入。大力发展劳务经济,引导农村富余劳动力转移就业,完善农民创业就业服务体系,鼓励农民就地就近就业,支持农民工返乡创业。
三、创新体制机制
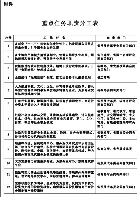
(一)加强规划引领。各级政府在制定“十三五”规划和年度计划中,要把发展服务业放在突出位置,引导服务业加快发展;在土地利用和城乡建设规划中,要统筹安排服务业布局、用地规模和开发时序,预留服务业发展空间。城镇新建住宅小区、旧城改造要将商业、幼儿园、中小学校、养老服务、社区服务等设施,纳入公建配套实施方案同步规划、同步建设。
(二)大力简政放权。积极推进行政审批制度改革,精简下放行政审批事项,开展“负面清单”管理模式试点。进一步减少服务业重点领域前置审批和资质认定项目,简化登记、许可、立项、规划、土地、环保、建设、卫生、消防等审批验收环节和程序,全面推行“先照后证”制度,落实注册资本认缴登记制。大力推进科教、文化、卫生、体育等事业单位改革,将从事生产经营活动的事业单位逐步转制为企业,为服务业发展拓展领域和空间。加快推进非基本公共服务市场化改革,大力发展经营性社会服务业。
(三)放宽市场准入。打破行业垄断,除国家法律、法规有明确规定外,允许社会资本平等进入各类服务业领域。鼓励社会资本参与交通、通信等基础设施建设,进入城市供水、供气、供热等市政公用事业和教育、卫生、文化、体育、养老等社会事业领域。在设立登记、建设规划、土地、税费、金融、项目扶持、政府采购、医保定点、资质认定标准、学科建设以及用电、用水、用气、用热价格等方面,执行与公办机构相同的政策。鼓励和引导民营企业通过参股、控股、资产收购等形式,参与相关公办机构的改制重组。
(四)扩大开放合作。加强综保区、保税物流中心、服务业改革试点和示范园区等开放合作平台建设,积极吸引国际国内资本投向研发设计、现代物流、金融、商务服务、旅游等重点领域,努力提高外商在现代服务业领域的投资比例。大力发展智力密集型服务业,为服务业对外开放搭建载体平台。鼓励有实力的企业赴境外战略性投资,开展海外并购和重组,设立海外研发中心、国际营销网络,参与全球竞争。
四、完善政策措施
(一)加大对服务业投入力度。完善政府投资为引导、企业筹资为主体、民间资本和境外投资为支撑的投融资机制,确保服务业投资增速高于全社会固定资产投资增速。加大财政投入力度,调整优化财政支出结构,鼓励各类政府产业扶持和结构调整资金更多投向服务业特别是生产性服务业。各市(州)、县(市、区)人民政府要加大服务业专项资金整合力度,适当扩大服务业产业发展资金规模,重点支持服务业发展的重点产业、关键领域和薄弱环节。拓宽服务业发展融资渠道,鼓励金融机构创新适合服务业特点的金融产品和服务,支持符合条件的服务业企业通过上市和发行企业债券、短期融资券、中期票据等进行融资。
(二)扩大政府购买公共服务范围。制定政府购买服务指导目录,明确政府购买公共服务的范围、程序、资金安排和组织保障,建立公开透明的监督评价机制。推动政府、国有企业为主投资的项目设备采购和专业服务整体外包,增加对公益服务的政府采购。推行机关物业管理服务政府采购。
(三)保障和优化土地供应。各地要调整城镇用地结构,扩大服务业用地供给,提高服务业建设用地比例。鼓励各地探索扶持性的供地政策,支持对地方经济带动作用大的现代服务业和惠及民生的旅游、养老、医疗等服务业项目建设。在工业园区内建设的物流、研发和工业设计等生产性服务业项目,可参照执行工业用地政策。逐年提高服务业项目在省市重点建设项目中的比重。对省服务业重点项目,各级政府在新增用地指标方面予以重点支持。通过挖潜盘活的城镇存量土地、旧城区和城中村改造腾出的土地、城市“退二进三”空置土地及房产等,要优先满足服务业特别是生产性服务业需求。鼓励利用存量工业用地和仓储用房兴办服务业,涉及原划拨土地使用权转让或改变用途的,经批准可采取协议出让方式供应。对于国家和省服务业综合改革试点区域内的土地,经认定,在符合产业导向、明确产业用地类型和前期招商意向的前提下,可采用定向挂牌方式出让。
(四)完善服务业价格政策。建立完善主要以市场决定价格的服务业价格形成机制,规范服务价格。建立科学合理的服务业企业贷款定价机制,加大对服务业重点领域企业的支持力度。严格执行服务业用电、用水、用热与工业同价政策,进一步完善峰谷分时电价政策。鼓励类服务业用气与工业同价,其他服务业用气于2015年底前实现与工业同价。城乡社区居民委员会的工作场所及非经营公益服务设施,养老机构等社会福利场所的生活服务设施,学校教学设施和学生生活服务设施,城乡居民住宅小区公共场所非经营性服务设施,执行居民生活用电、用水、用气、用热价格。治理和规范涉及服务业收费,取消不合理的收费项目。对服务业企业应缴纳的各种行政事业性收费和经营服务性收费,一律按下限额度收取。
(五)强化服务业人才支撑。建立健全人才培养和引进机制,加快实施现代服务业人才培养工程。鼓励省内高等院校和中等职业学校根据服务业发展需要调整或增设专业。大力实施现代服务业高端人才培训工程。对引进的服务业高端人才,经认定,由所在地政府或企业给予一次性安家费补助,企业补助安家费按规定在企业所得税税前列支。对在推动服务业发展方面作出突出贡献的专业人才,按照国家和省有关规定给予表彰奖励。
五、加强组织实施
(一)健全服务业工作推进机制。省服务业工作领导小组负责统筹领导推进全省服务业发展工作,领导小组办公室(设在省国家发展和改革委员会)加强组织协调,各成员单位认真履行工作职责,加快形成统一领导、职责明确、分工合作、齐抓共管的工作格局。各地要切实加强对服务业发展工作的组织领导,建立完善相应的领导体制和工作机制,推动本地区服务业加快发展。
(二)着力实施服务业“五个一百”工程。省级重点抓好100个服务业改革试点和示范园区,重点培养100名现代服务业领军人才,重点扶持100家服务业龙头企业,重点培育100个服务业知名品牌,重点推进100个服务业重大项目,以此带动全省服务业突破性发展。省服务业重大项目与省重点建设项目享受同等政策待遇。实施“五个一百”工程联系推进包干制度。各地要结合实际情况,研究提出本地服务业重点人才、企业、品牌、项目及支持措施。
(三)强化服务业考核评价。开展服务业发展考核评价工作,优化绩效考核办法,对各地、各有关部门服务业发展情况进行考评,通报考评结果,强化结果运用,确保各项工作部署落到实处。各地、各有关部门要结合工作实际和职责分工,制订目标任务,实行分类考核,明确责任人和进度要求,定期督促检查,确保责任到位、任务落实。
(四)夯实服务业基础工作。积极推动服务业统计改革,明确服务业及重点领域的统计分类,加强行业主管部门和行业协会的统计工作,完善相关统计制度和指标体系,提高统计数据的时效性和准确性。建立健全部门信息共享机制,逐步形成年度、季度信息发布机制。加强服务业综合性研究机构建设,积极发展服务业协会、学会等社会组织。
各地要根据本意见精神,结合本地实际,进一步研究制定扶持服务业发展的政策措施。省政府有关部门要密切协作配合,抓紧制定配套实施细则和落实责任分工的具体措施。省国家发展和改革委员会要加强统筹协调,会同有关部门对本意见落实情况进行督促检查和跟踪分析,每半年向省人民政府报告一次落实情况,重大问题及时报告。
附件:重点任务职责分工表
2015年1月10日


